2023年5月23日,国家标准GB/T 8878-2023 《针织内衣》正式发布,并将于2023年12月1日起正式实施。
新版标准GB/T 8878-2023 《针织内衣》代替GB/T 8878-2014《棉针织内衣》(下称旧版标准)。与GB/T 8878-2014相比,除编辑性修改内容外主要变化如下:
一、标准名称
新版GB/T 8878标准名称由《棉针织内衣》修改为《针织内衣》,标准名称一字之差意味着标准对象的重大变化,即标准界定的产品不再限定纤维构成,实际上新版GB/T 8878是在整合了旧版GB/T 8878《棉针织内衣》和FZ/T 73024-2014《化纤针织内衣》基础上修订而成,因此标准内容和技术要求也进行了相应调整。
二、范围
新版标准规定了针织内衣的号型、要求、试验、抽样规则、判定规则、产品使用说明、包装、运输、贮存。适用于以针织面料为主加工制成的针织内衣。不适用于年龄在36个月及以下的婴幼儿服饰。
标准取消了对纤维构成的限制,但强调了“以针织面料为主加工制成”,意味着对拼有少部分“非针织面料”的内衣也适用。
新旧标准适用范围对比
|
GB/T 8878-2023 |
GB/T 8878-2014 |
|
适用于以针织面料为主加工制成的针织内衣 |
适用于棉纤维含量不低于50%的针织内衣 |
三、号型
新版标准增加了超范围号型的标注原则,增强了实用性。
号型标注原则对比
|
GB/T 8878-2023 |
GB/T 8878-2014 |
|
按GB/T 6411或GB/T 1335(所有部分)规定执行,超出范围的可按标准规定的跳档原则依次递增或递减 |
按GB/T 6411或GB/T 1335的规定执行 |
四、要求
要求分为内在质量要求和外观质量要求两个方面。
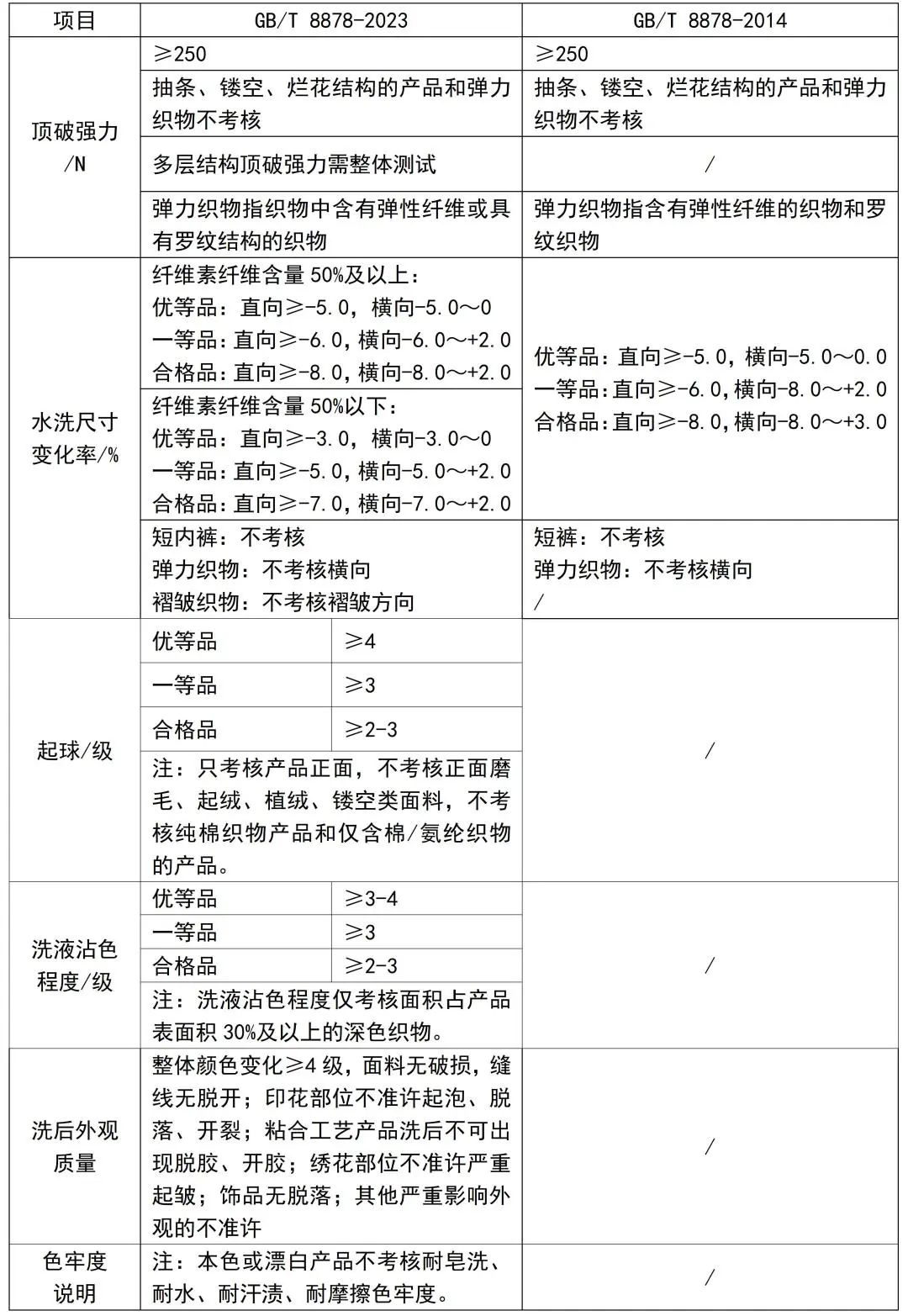
1、内在质量:新版标准内在质量考核项目增加了起球、洗液沾色程度、洗后外观质量3个项目,顶破强力、水洗尺寸变化率和色牢度的细化说明有调整,儿童内衣还应符合GB 31701相关要求,其他项目要求保持不变。内在质量差异化要求对比详见下表。
内在质量差异化要求对比
2、外观质量:新版标准外观质量增加了表面疵点评等规定中使用粘合工艺的疵点要求、增加了对素色产品纹路歪斜的要求,更改了色差的合格品考核要求、底边脱针(缝迹)要求,增加了成衣主、辅面料的规定。详见下表。
评定指标发生变化
新版标准更改了规格尺寸偏差的合格品考核指标,提高了长度方向的合格品指标要求,详见下表。
|
项目 |
GB/T 8878-2023 |
GB/T 8878-2014 |
|
长度方向(衣长、袖长、裤长、直裆) |
60cm及以上:合格品±2.0 60cm以下:合格品±1.5 |
60cm及以上:合格品±2.5 60cm以下:合格品±2.0 |
同时,更改了对称部位尺寸差异的尺寸范围规定及部分考核指标,删除了缝制规定,简化了对缝制的要求与规定。
五、试验
增加了起球、洗液沾色程度、洗后外观质量试验方法的规定。
调整了水洗尺寸变化率试验条件。洗涤按GB/T 8629-2017(A型标准洗衣机,洗涤程序4N,采用标准洗涤剂3,干燥方法采用程序A),明示“手洗”的产品按GB/T 8629-2017(A型标准洗衣机,洗涤程序4H,采用标准洗涤剂3,干燥方法采用程序A) 。
更改了外观质量检验条件。增加了背心测量部位图。
六、其它
判定规则包括批量判定和单件判定。内在质量的批量判定中增加了“洗后外观质量检验结果至少2件合格,则判定该批产品合格,否则判定该批产品不合格”。增加了单件判定:产品检验件数低于批量判定的抽样件数时,按照批量判定的规定只对被检验产品进行判定,并在检验报告中注明。
判定规定中还增加了其他要求:“严重影响服用性能的产品不准许”。
使用说明增加了“儿童产品按GB/T 5296.4和GB 31701规定执行。
七、提示
GB/T 8878-2023 《针织内衣》将于2023年12月1日实施,FZ/T 73024-2014《化纤针织内衣》的废止复审意见正在审批中。提示相关企业关注废止公告,同时,在正式实施前做好GB/T 8878-2023 《针织内衣》相关准备工作,包括标准使用、指标要求、产品标识等内容更新。对于正在生产和即将生产的针织内衣产品(包括棉针织内衣和化纤针织内衣),在选择执行产品标准时,建议使用新版国家标准GB/T 8878-2023 《针织内衣》。
内容来源:CTTC中纺标

