解读|纺织服装防钻绒性试验方法比较

发布时间:2025-11-13

防钻绒性是指纺织品(如羽绒服、睡袋等)防止填充的羽绒或羽毛从织物表面、接缝处或针孔中钻出的性能。钻绒现象可能导致产品保暖性下降,影响产品外观和使用体验。常见钻绒形式包括绒丝从纱线缝隙中钻出、绒朵穿透面料或缝线等。


目前国内纺织品服装防钻绒性试验方法分为摩擦法和转箱法,标准主要有GB/T 12705.1-2024《纺织品 防钻绒性试验方法 第1部分:摩擦法》)和GB/T 12705.2-2024《纺织品 防钻绒性试验方法 第2部分:转箱法》,另外还有产品标准中的方法如《羽绒服装》(GB/T 14272-2021 附录D )和行业标准中的方法如《针织羽绒服装》(FZ/T 73053—2015 附录A),都是参考GB/T 12705.2采用转箱法进行防钻绒性测试。


上述标准检测方法的适用范围都是以羽绒羽毛为填充物的纺织制品(如羽绒服、羽绒被等)以及制作该类产品的织物(包括机织物、针织物及其他类型的织物),其中:摩擦法主要针对面料或局部结构的防钻绒性能的评估;转箱法更适用于成品或整体结构的测试,是对成品的综合检测。



两种检测方法测试原理比较


摩擦法测试原理:将织物样品制成具有一定尺寸的试样袋,并装入一定质量的羽绒羽毛填充物,或将羽绒羽毛制品直接裁制成具有一定尺寸的试样袋。将试样袋放入塑料袋中,安装在仪器上,经过挤压、揉搓和摩擦等作用,通过计数从试样袋内部所钻出的羽毛、羽绒、绒丝和羽丝根数来评价织物或羽绒羽毛制品的防钻绒性。


转箱法测试原理:将织物样品制成具有一定尺寸的试样袋,装入一定质量的羽绒羽毛填充物,或将羽绒羽毛制品直接作为试样。将试样袋或试样放入装有橡胶球的防钻绒性试验机的回转箱内,通过回转箱的定速转动,将橡胶球带至一定高度,冲击箱内的试样,达到模拟羽绒羽毛制品在使用中所受的各种挤压、揉搓,碰撞等作用,通过计数从试样袋或试样内部所钻出的羽毛、羽绒、绒丝和羽丝根数来评价织物或羽绒羽毛制品的防钻绒性。

两种检测方法设备及材料比较


image.png


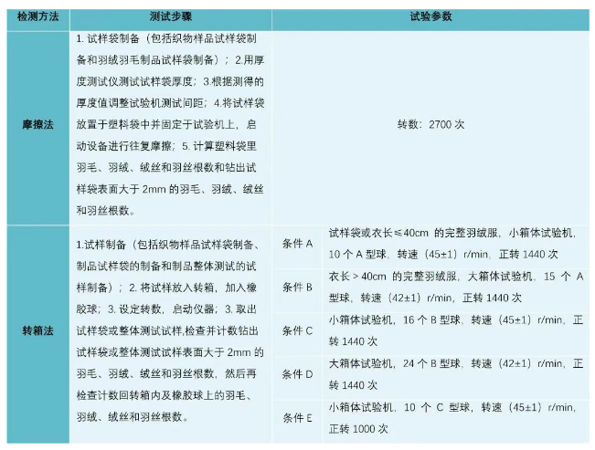
两种检测方法测试步骤及参数比较


image.png








两种检测方法结果计算及评价的比较


在钻绒根数的计算中,GB/T 12705.1摩擦法需要分别计算经向和纬向(直向和横向)的钻绒根数并按方向分别报出;GB/T 12705.2转箱法是以两个试样袋钻绒根数的算术平均值作为最终结果,整体测试试样以测试结果作为最终结果。

两种检测方法在防钻绒性的评价指标上是相同的。

image.png

产品标准GB/T 14272-2021《羽绒服装》中防钻绒性指标为:优等品需≤40根/m2,一等品需≤70根/m2,合格品需≤120根/m2;纺织行业标准FZ/T 73053-2015中防钻绒性指标为:优等品需≤15根,一等品需≤30根,合格品需≤50根。

日常选购羽绒制品时,建议选择高密度面料或防钻绒涂层的羽绒制品,在日常穿着和使用时避免与尖锐物品接触,减少摩擦和挤压,洗涤维护时需轻柔手洗或专业洗涤,避免干洗,存放时保持干燥,避免重压,可有效降低羽绒产品钻绒。


转载自【CTTC中纺标】微信平台,感谢原作者!