GB/T 32614-2023 户外运动服装 冲锋衣

发布时间:2026-04-29

国家标准GB/T 32614—2023 《户外运动服装 冲锋衣》已于2023年9月7日发布,2024年4月1日实施


图片


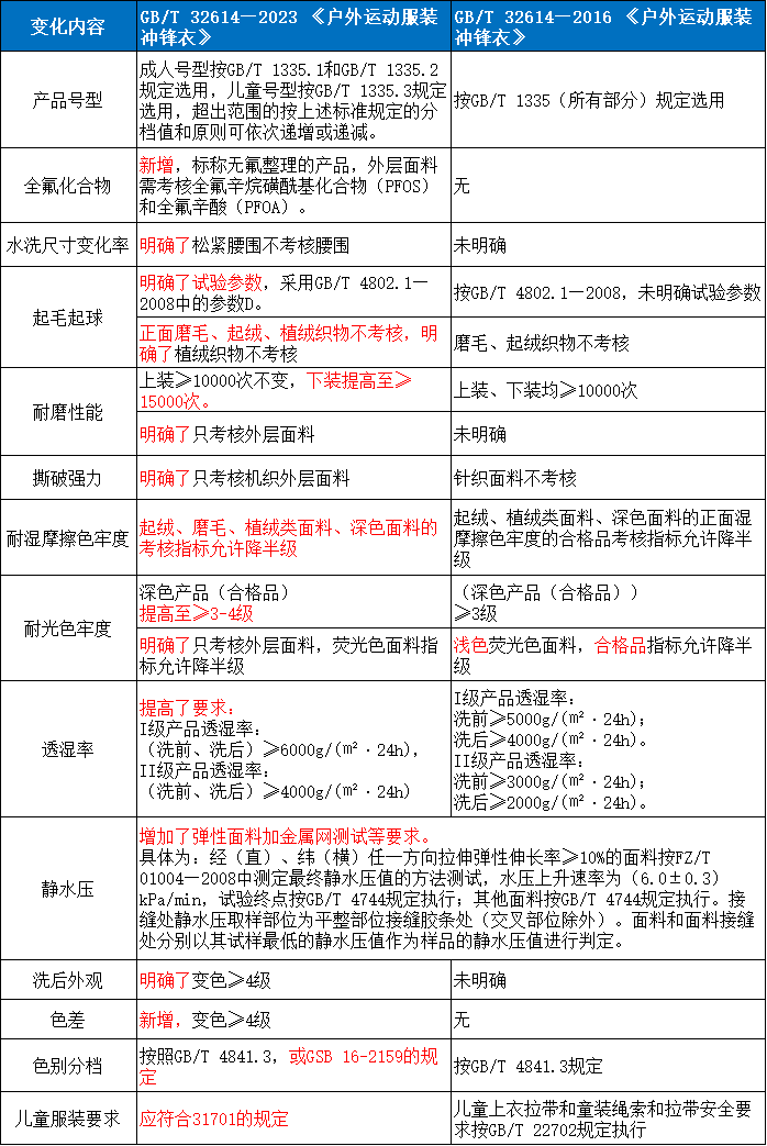
与2016版比,主要变化内容如下:

图片


新版标准相较旧标准指标上充分结合消费者服用需求,新增了安全项目、提高了透湿率和耐磨性能要求,使标准更合理合规;明确了部分指标的考核范围,增加了弹性面料的静水压测试方法,使标准提升了可操作性。新标准还有其他变化,请见正式发布的文本。


透气透湿系列|YG601H-III电脑型透湿量仪

图片


以下节选内容仅供参考。

图片
图片

耐磨起球系列|YG401G马丁代尔耐磨仪
图片
微信图片_2026-04-29_091137_173.jpg

YG825E型数字式织物渗水性测定仪

图片
图片

YG-026T电子拉力试验机

图片

图片

注:具体内容请以标准文本为准。


参考来源:运动服装标委会、检测微信平台、GTTC广检,转载请注明,严禁截图。